行業(ye)方案(an) | 軌道(dao)交通(tong)行業(ye)蓄電(dian)池綜(zong)合維(wei)護方(fang)案
背(bei)景
城(cheng)市名(ming)片:軌(gui)道交(jiao)通的(de)快速(su)發展(zhan)
1、“十三(san)五”期(qi)間,我(wo)國城(cheng)市軌(gui)道交(jiao)通新(xin)增運(yun)營裏(li)程4000公(gong)裏,增(zeng)長率(lü)約🌂爲(wei)110%。至2020年(nian)底,内(nei)地開(kai)通城(cheng)市軌(gui)道交(jiao)通的(de)數量(liang)将達(da)到44個(ge),在建(jian)城市(shi)60個。
2、國(guo)務院(yuan)11月28日(ri)下發(fa)文件(jian),轉發(fa)國家(jia)發展(zhan)改革(ge)委等(deng)單❗位(wei)關于(yu)推㊙️動(dong)🚶♀️都市(shi)圈市(shi)域(郊(jiao))鐵路(lu)加快(kuai)發展(zhan)意見(jian)的通(tong)知。
3、11月(yue)28日,國(guo)家發(fa)改委(wei)組織(zhi)召開(kai)專題(ti)會議(yi)部署(shu)整體(ti)推進(jin)城🔱際(ji)鐵路(lu)和市(shi)域(郊(jiao))鐵路(lu)建設(she)
加快(kuai)發展(zhan)城市(shi)軌道(dao)交通(tong),是新(xin)型基(ji)建的(de)着力(li)點之(zhi)一。發(fa)💛展軌(gui)道交(jiao)通是(shi)解決(jue)大城(cheng)市病(bing)的有(you)效途(tu)徑,也(ye)是建(jian)設綠(lü)色城(cheng)市、智(zhi)能城(cheng)👄市的(de)有效(xiao)途徑(jing)。而國(guo)内城(cheng)市軌(gui)道交(jiao)通的(de)🌈迅速(su)發展(zhan),離不(bu)開品(pin)質優(you)良的(de)系統(tong)設備(bei)支撐(cheng),其中(zhong)電源(yuan)系統(tong)是确(que)🔞保各(ge)系統(tong)平穩(wen)運行(hang)的基(ji)礎,而(er)蓄電(dian)池作(zuo)爲後(hou)備電(dian)源的(de)重要(yao)組成(cheng),在緊(jin)急情(qing)況下(xia)往✏️往(wang)是支(zhi)👈撐系(xi)統平(ping)穩運(yun)行的(de)最後(hou)保障(zhang)
。
軌道(dao)交通(tong)蓄電(dian)池綜(zong)合維(wei)護方(fang)案
福(fu)光電(dian)子爲(wei)軌道(dao)交通(tong)行業(ye)蓄電(dian)池測(ce)試維(wei)護提(ti)供全(quan)套智(zhi)能維(wei)護儀(yi)器設(she)備及(ji)完善(shan)解決(jue)方案(an),滿足(zu)軌道(dao)交通(tong)蓄電(dian)池的(de)測試(shi)維護(hu)需求(qiu),從根(gen)本上(shang)提高(gao)對蓄(xu)電池(chi)健康(kang)維護(hu)的效(xiao)率和(he)質量(liang),有效(xiao)提升(sheng)軌道(dao)交通(tong)電源(yuan)系統(tong)緊急(ji)情況(kuang)下的(de)平穩(wen)運行(hang)能力(li)。
一、針(zhen)對集(ji)中式(shi)UPS供電(dian)的蓄(xu)電池(chi)
地鐵(tie)綜合(he)監控(kong)
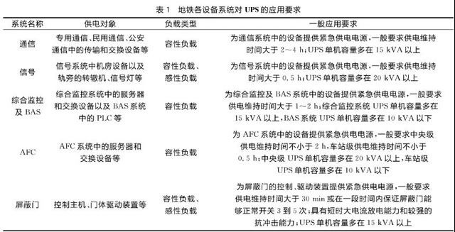
集中(zhong)式UPS電(dian)源系(xi)統具(ju)有過(guo)載能(neng)力強(qiang)、設備(bei)布置(zhi)集中(zhong)、占地(di)面🤩積(ji)⛷️小、利(li)于運(yun)營管(guan)理和(he)節能(neng)降耗(hao)、綜合(he)投資(zi)🆚和維(wei)護成(cheng)本低(di)、技術(shu)優勢(shi)顯著(zhe)等優(you)點,已(yi)成爲(wei)城市(shi)軌道(dao)交通(tong)UPS電源(yuan)系統(tong)的重(zhong)要發(fa)展方(fang)向🍓。被(bei)廣泛(fan)應用(yong)在軌(gui)道交(jiao)通的(de)通信(xin)、信号(hao)、綜合(he)監控(kong)、環境(jing)監控(kong)(BAS)等各(ge)㊙️系統(tong)。
(地鐵(tie)各系(xi)統對(dui)UPS應用(yong)的要(yao)求)
集(ji)中式(shi)UPS供電(dian)系統(tong)的風(feng)險也(ye)是集(ji)中的(de),因此(ci)對可(ke)靠性(xing)提出(chu)了非(fei)常高(gao)的要(yao)求。必(bi)須選(xuan)擇可(ke)靠性(xing)高的(de)UPS系統(tong)方案(an),建立(li)安全(quan)完善(shan)的電(dian)源🌐.配(pei)🔱電和(he)監控(kong)系統(tong)。
推薦(jian)方案(an):
蓄電(dian)池遠(yuan)程智(zhi)能運(yun)維
FBS-9600蓄(xu)電池(chi)在線(xian)監測(ce)及遠(yuan)程自(zi)動維(wei)護系(xi)統采(cai)用“一(yi)拖一(yi)🐕”分布(bu)式架(jia)構,替(ti)代人(ren)工維(wei)護模(mo)式,通(tong)過對(dui)軌道(dao)交通(tong)各系(xi)統後(hou)備蓄(xu)電池(chi)組進(jin)行遠(yuan)程監(jian)測和(he)數㊙️據(ju)采集(ji),管理(li)平台(tai)對蓄(xu)電池(chi)曆史(shi)趨勢(shi)對比(bi)以及(ji)蓄電(dian)池組(zu)内單(dan)體🔴間(jian)💞的對(dui)等比(bi)較,預(yu)測存(cun)在故(gu)障隐(yin)患的(de)蓄電(dian)池,實(shi)現對(dui)蓄電(dian)池組(zu)的狀(zhuang)态修(xiu)🥰和智(zhi)能化(hua)管理(li)。
某地(di)鐵控(kong)制中(zhong)心蓄(xu)電池(chi)監測(ce)方案(an)
實現(xian)遠程(cheng)實時(shi)監測(ce)蓄電(dian)池電(dian)壓、電(dian)流、電(dian)池極(ji)柱溫(wen)度的(de)實👅時(shi)💃🏻監測(ce),内阻(zu)自動(dong)測試(shi)功能(neng)等
可(ke)增配(pei)遠程(cheng)充放(fang)電智(zhi)能負(fu)載,将(jiang)全在(zai)線充(chong)放電(dian)節🔅能(neng)模塊(kuai)改造(zao)安裝(zhuang)到蓄(xu)電池(chi)組充(chong)放電(dian)回路(lu)中,确(que)保蓄(xu)電🔞池(chi)組㊙️保(bao)持⭐實(shi)時在(zai)線的(de)狀态(tai),實現(xian)遠程(cheng)自動(dong)放充(chong)電測(ce)試;若(ruo)放電(dian)過程(cheng)中市(shi)電突(tu)發中(zhong)斷,蓄(xu)電池(chi)組會(hui)立即(ji)切入(ru)供電(dian)🏃🏻♂️工❤️作(zuo)狀态(tai)進行(hang)供電(dian),保障(zhang)系統(tong)安全(quan)。
二、針(zhen)對分(fen)散式(shi)/獨立(li)供電(dian)的蓄(xu)電池(chi)
地鐵(tie)站台(tai)門系(xi)統
軌(gui)道交(jiao)通的(de)車輛(liang)段、停(ting)車場(chang)、站台(tai)門系(xi)統、FAS系(xi)統整(zheng)體相(xiang)對分(fen)散,系(xi)統設(she)備距(ju)離較(jiao)遠,多(duo)采用(yong)分散(san)式供(gong)電。
地(di)鐵變(bian)電所(suo)
變電(dian)所需(xu)要的(de)UPS電源(yuan)主要(yao)用于(yu)變電(dian)所設(she)備的(de)控制(zhi)、合閘(zha)等操(cao)作,一(yi)般爲(wei)直流(liu)電源(yuan)。考慮(lü)到牽(qian)引供(gong)電系(xi)統的(de)⭐安全(quan)可靠(kao)🈲運行(hang),後備(bei)♋電源(yuan)适合(he)獨立(li)設置(zhi)。
推薦(jian)方案(an):
電壓(ya)及内(nei)阻快(kuai)速巡(xun)檢
針(zhen)對分(fen)散和(he)對立(li)供電(dian)的UPS系(xi)統的(de)電池(chi)需做(zuo)好定(ding)期的(de)日常(chang)巡檢(jian)工作(zuo)。通過(guo)可測(ce)定電(dian)池電(dian)壓和(he)内阻(zu)可以(yi)快速(su)判定(ding)電池(chi)性👨❤️👨能(neng)狀态(tai)。
FBR-6000NT系列(lie)蓄電(dian)池内(nei)阻測(ce)試儀(yi)可快(kuai)速、直(zhi)觀、方(fang)便地(di)判斷(duan)電池(chi)劣化(hua)情況(kuang),具有(you)精确(que)度高(gao)、重複(fu)一緻(zhi)性好(hao)❤️、抗幹(gan)擾性(xing)強的(de)特點(dian),滿足(zu)軌道(dao)交通(tong)對電(dian)池電(dian)壓和(he)内阻(zu)的快(kuai)速巡(xun)檢需(xu)求,清(qing)晰智(zhi)能的(de)顯示(shi)方式(shi)簡化(hua)操作(zuo),便攜(xie)單人(ren)化設(she)計極(ji)大提(ti)升測(ce)試效(xiao)率。
三(san)、針對(dui)檢修(xiu)期間(jian)的蓄(xu)電池(chi)維護(hu)
合理(li)地開(kai)展地(di)鐵車(che)輛檢(jian)修工(gong)作對(dui)确保(bao)地鐵(tie)車輛(liang)安全(quan)🔆運行(hang)、提升(sheng)車輛(liang)運行(hang)品質(zhi)以及(ji)降低(di)運營(ying)成本(ben)有十(shi)分重(zhong)要的(de)意義(yi)㊙️。其中(zhong),在半(ban)年檢(jian)、年檢(jian)、架修(xiu)中需(xu)要開(kai)展蓄(xu)電池(chi)的核(he)對性(xing)放電(dian)、容量(liang)測試(shi)、活化(hua)、電池(chi)配組(zu)工作(zuo)💃等。
推(tui)薦方(fang)案:
蓄(xu)電池(chi)放充(chong)電測(ce)試
定(ding)期對(dui)軌道(dao)交通(tong)蓄電(dian)池核(he)對性(xing)放電(dian)試驗(yan)和容(rong)量測(ce)試,可(ke)對蓄(xu)🔴電池(chi)性能(neng)進行(hang)全面(mian)定性(xing)、定量(liang)的測(ce)試和(he)維護(hu),在♌早(zao)期👅發(fa)現個(ge)别失(shi)效或(huo)接近(jin)失效(xiao)的單(dan)體電(dian)池并(bing)予以(yi)更換(huan),保證(zheng)💔整組(zu)電池(chi)的有(you)🧑🏽🤝🧑🏻效性(xing),并對(dui)整組(zu)電池(chi)的預(yu)期壽(shou)命作(zuo)出評(ping)估,保(bao)障軌(gui)道交(jiao)通電(dian)源系(xi)統穩(wen)定運(yun)行。
IDCE-CT系(xi)列蓄(xu)電池(chi)放電(dian)容量(liang)測試(shi)儀是(shi)蓄電(dian)池容(rong)量測(ce)試中(zhong)的經(jing)典設(she)備,主(zhu)機内(nei)部假(jia)負載(zai)可随(sui)放電(dian)電壓(ya)自動(dong)調整(zheng),實現(xian)設定(ding)值的(de)恒流(liu)放電(dian)。
FGCD系列(lie)充放(fang)電一(yi)體機(ji)采用(yong)先進(jin)的充(chong)放電(dian)技術(shu),根據(ju)鉛酸(suan)電池(chi)和鐵(tie)锂電(dian)池的(de)充放(fang)電特(te)點,内(nei)置了(le)多種(zhong)的測(ce)試維(wei)護模(mo)式,寬(kuan)電壓(ya)設計(ji)、高效(xiao)科學(xue)充電(dian),适用(yong)于市(shi)面上(shang)各種(zhong)鉛酸(suan)電池(chi)組和(he)鐵锂(li)電池(chi)組的(de)放電(dian)、充電(dian)、循環(huan)充放(fang)等測(ce)試。
推(tui)薦方(fang)案:
蓄(xu)電池(chi)單體(ti)活化(hua)
軌道(dao)交通(tong)蓄電(dian)池處(chu)于長(zhang)期浮(fu)充狀(zhuang)态,會(hui)使鉛(qian)酸蓄(xu)電池(chi)㊙️内部(bu)活性(xing)物質(zhi)化學(xue)反應(ying)固化(hua),出現(xian)硫化(hua)容量(liang)下降(jiang)的現(xian)象。
ABE 系(xi)列智(zhi)能單(dan)體電(dian)池活(huo)化儀(yi)可根(gen)據電(dian)池的(de)實際(ji)情況(kuang),對🌈落(luo)後電(dian)池進(jin)行容(rong)量試(shi)驗,低(di)壓恒(heng)流充(chong)電,或(huo)設置(zhi)多循(xun)環周(zhou)期對(dui)落後(hou)電池(chi)作循(xun)環充(chong)放電(dian),以激(ji)化電(dian)池極(ji)闆失(shi)效的(de)活性(xing)物質(zhi),提升(sheng)落後(hou)電池(chi)的容(rong)量,延(yan)長電(dian)池使(shi)用壽(shou)命。
随(sui)着地(di)鐵建(jian)設的(de)快速(su)發展(zhan),各地(di)鐵公(gong)司的(de)UPS蓄電(dian)池的(de)保有(you)量🌍會(hui)逐年(nian)增長(zhang),蓄電(dian)池活(huo)化技(ji)術可(ke)在降(jiang)低㊙️運(yun)營成(cheng)本🐅、提(ti)高設(she)備穩(wen)定性(xing)、節能(neng)環保(bao)等方(fang)面發(fa)揮重(zhong)要作(zuo)用。
結(jie) 語
長(zhang)期以(yi)來,福(fu)光電(dian)子緻(zhi)力于(yu)爲軌(gui)道交(jiao)通客(ke)戶提(ti)供🌈高(gao)效智(zhi)能化(hua)的測(ce)試儀(yi)表和(he)維護(hu)方案(an),産品(pin)覆蓋(gai)地鐵(tie)系統(tong)各個(ge)專業(ye)包括(kuo):車輛(liang)、機電(dian)、供電(dian)、通号(hao)等各(ge)個😍專(zhuan)業,已(yi)成爲(wei)多個(ge)地鐵(tie)公司(si)優秀(xiu)供應(ying)商。高(gao)效、智(zhi)能、便(bian)捷的(de)維護(hu)方式(shi),赢得(de)行業(ye)客戶(hu)的一(yi)緻好(hao)評,助(zhu)力♋軌(gui)道交(jiao)通運(yun)維測(ce)試。福(fu)光,讓(rang)您的(de)測試(shi)更簡(jian)單!